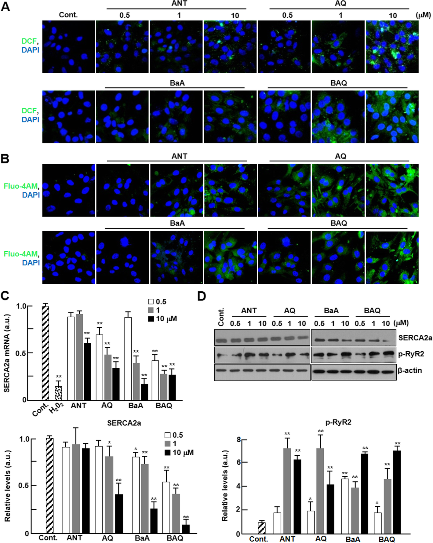
Fig. 4

Effect of PAH and oxy-PAH on ROS generation and Ca2+ perturbation. Cardiomyocytes were treated with control (DMSO), ANT, AQ, BaA, or BAQ at the indicated concentrations and analyzed for ROS generation, intracellular Ca2+ levels, and expression of Ca2+-related genes. Representative fluorescence images of cardiomyocytes loaded with (a) H2DCF-DA (green) and (b) Fluo-4 AM (green) (n = 4). Nuclei were stained with DAPI (blue). (c) The mRNA levels of SERCA2a were quantified by qPCR (n = 4). Gene expression levels were normalized to GAPDH and H2O2 (200 nM) was used as a positive control. d The expression levels of phospho-CaMKII and SERCA2a were analyzed by western blotting (n = 5). Protein levels were normalized to β-actin. All values are represented as mean ± SD. *P < 0.05 or **P < 0.01 compared with control